登录
注册
无障碍浏览
手机版
繁体版
政务公开搜索
政务动态搜索
网站首页
网站首页
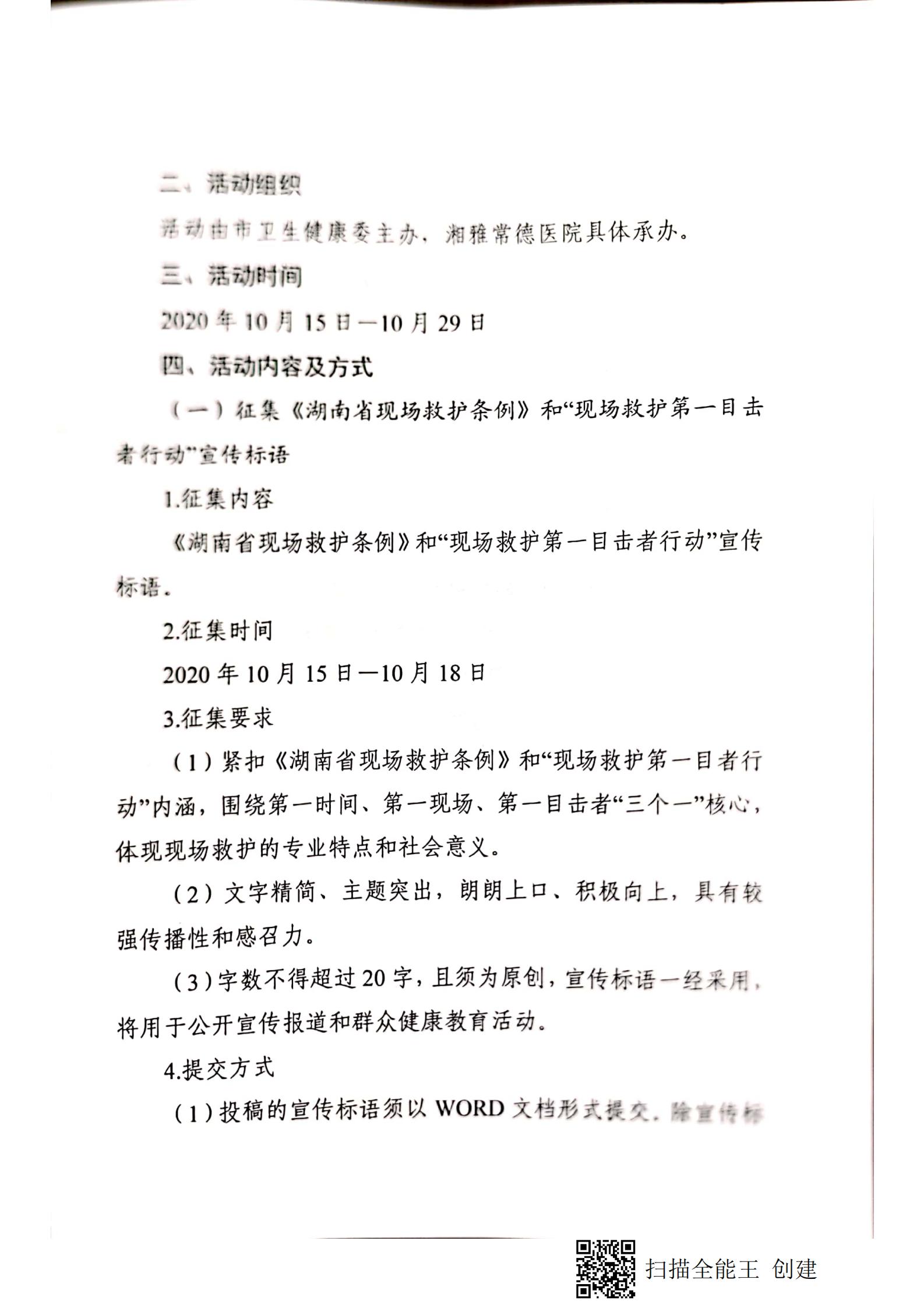
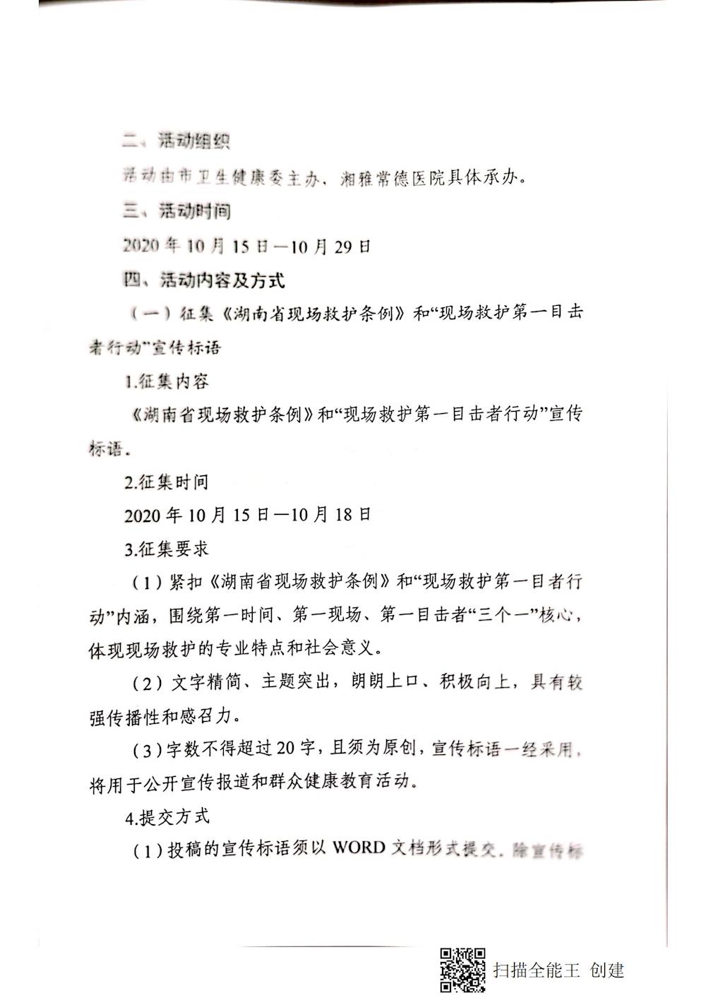
机关简介
综合动态
信息公开
医疗卫生
政务服务
互动交流
您的位置:
首页
>
信息公开
>
履职依据
>
部门文件
索
引
号:
CD027-20201021-000000
成文日期:
2020-10-16
发文机关:
市卫健委
发文日期:
2020-10-19
发文字号:
常卫函(2020)40号
索
引
号:
CD027-20201021-000000
成文日期:
2020-10-16
发文机关:
市卫健委
发文日期:
2020-10-19
发文字号:
常卫函(2020)40号
常德市卫生健康委员会关于印发《湖南省现场救护条例》颁布实施宣传活动方案的通知
阅读次数:
次
字号:【
大
中
小
】
打印
扫一扫在手机打开当前页
归档时间:
已归档